Предостережения

Йог, который превращается в раба сверхспособностей и пользуется ими ради почета, подрывает собственную садхану. Потому что человек, овладевший такими возможностями и определивший их своей конечной целью, впадает в зависимость от этих способностей и подвергает самого себя страданиям, которые они повлекут за собой.
Из-за этого, Патанджали призывает практиков отстраниться от них, что позволит им распахнуть для себя ворота к вечному блаженству. Только если они не будут привязаны к своим достижениям, они смогут не попасться в ловушку гордыни.
Неукоснительное следование предписаниям Ямы и Ниямы гарантирует, что практик не станет пользоваться своими способностями во вред и не превратится в их пленника.
Если вы нашли ошибку, пожалуйста, выделите фрагмент текста и нажмите Ctrl+Enter.
Искушение индийских сиддх
Духовные учителя предупреждают, что в век Кали-Юги, когда слишком сильна власть тьмы, невозможно раскрыть все сиддхи йогов за одно воплощение. Зато в следующей жизни некоторые сверхспособности будут доступны с рождения.

Рам Бахадур Бамджан, считающийся реинкарнацией Будды
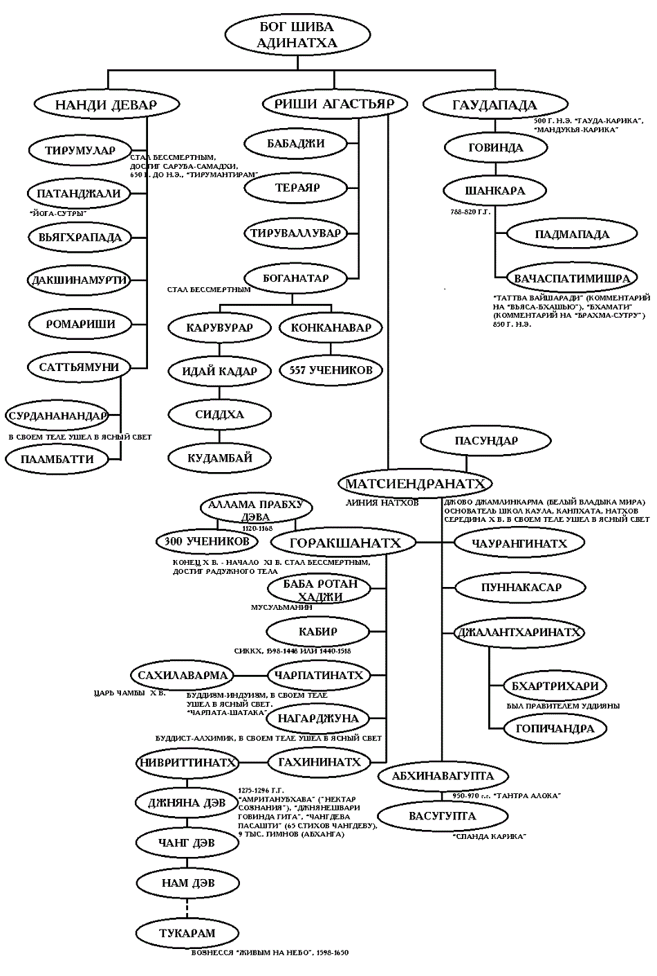
В тантрических культах сила йогов также даруется божеством или передается от наставника к ученику, но сейчас уже не осталось просветленных. Даже святые довольствуются малыми сиддхами ― частичным проявлением ашта-сиддх. Величайшие чудеса йогов Индия помнит только в виде легенд и преданий. Из реальных личностей сиддхами считаются немногие: основатель крийя-йоги Махаватар Бабаджи, автор «Йога-сутры» Махариши Патанаджали, тамильский поэт-мистик Риши Тирумулар и лидер тантрического ордена даршани Горакшанатх.

В условиях нашего климата очень востребованная суперспособность
Свет Патанджали
Учитель Патанджали жил между 500 и 200 годами до н.э. О нем существует больше легенд, чем исторической правды, но известно, что он является автором 196 сутр, которые до сих пор являются основой всей системы йоги и называются библией йоги. До сих пор «Патанджали Йога сутры» – самая известная книга нашего времени, написанная самым выдающимся учителем йоги.

Книга впечатляет во всех отношениях. Все сутры в ней сначала разобраны на элементы и сложены вновь, а затем объяснены. Текст обширный и не слишком легкий для чтения, но необходимый для всех, кто интересуется йогой и даже для тех, кто хочет только ориентироваться в духовных системах.
Как пишет Б.К.С. Айенгар: «Йога — это искусство, наука и философия. Это касается каждого уровня человеческой жизни — физического, умственного и духовного. Это практический способ придать своей жизни смысл, полноту и благородство».
Исходный текст «Патанджали Йога сутры» написан на санскрите, самом сложном восточном языке, поэтому он очень тяжелый из-за лаконичной формы и трудностей в поиске эквивалентов конкретной психологии и теории познания сутр в европейской терминологии. Существует много переводов сутр и каждый переводчик несколько иначе интерпретирует текст и семантические комплексы. Но Б.К.С Айенгар и его перевод Патанджали йога сутр — это полный и правильный текст, который позволяет читателю более полно понять смысл Йога сутр Патанджали. А также дает более полное понимание загадочных слов мудреца.

Сутры – это живое наследие мира знаменитого Патанджали. Здесь каждая сутра – это житейская мудрость, кладезь знаний и мыслей, которые приводят к пониманию истинной природы человека. Работа Патанджали является замечательным достижением и данью постоянным усилиям человека в достижении совершенства в понимании свободы без ограничений. Это одно из самых важных и просвещенных исследований человеческой природы и поиска духовной свободы. Практик (садхака) изучая сутры и понимая их, получает полное просветление. Знание дарует ему радость жизни, гармонию и полный покой.
В различных школах и различных переводах сутры трактуются по-разному, каждый накладывает на них свое собственное мнение и толкование. Более полно раскрыл значение и понятие, а также особенный путь к самопостижению, не уходя от традиций, Айенгар.
Немного об истории и пользе Кундалини Рейки
Кундалини Рейки – это система использования Кундалини, которая позволяет мягко пробудить ее, начать эффективно проявляться в материальном мире и преобразовывать мир вокруг. Основателем этой целебной практики считается датский целитель и мастер медитации Оле Габриелсен. Он уже использовал внутреннюю энергию в целебных целях, когда однажды в Японии столкнулся с новым типом энергии.
В Индии ее называют прана, в Японии – рейки. Это энергия жизни, в честь которой Оле Габриелсен и назвал свою новую технику пробуждения энергии.
Оле Габриелсен изначально использовал эту технику для помощи другим людям, но со временем появились и те, кто использовал Кундалини Рейки для пробуждения своей жизненной энергии исключительно во благо себе. Да это и не удивительно, ведь, как уже было сказано, движение Кундалини вверх по чакрам приводит к гармонизации внутренней и внешней, а жизнь в гармонии с собой и миром вокруг неизменно помогает в осуществлении намерений, привлечении нужных ресурсов в жизнь. Как человеческих, так и материальных.
Осознание того, что всё, что происходит вокруг не случайно, что это следствие потока жизненной энергии, помогает принять себя и найти своё место в мире.
Согласись, тебе ведь тоже временами хочется освободиться, принять себя, хочется оказаться в одном потоке с миром, чтобы мир был на твоей стороне и помогал. Кто-то для этого ходит к психологу, прорабатывает собственные проблемы, ищет своё место, а кто-то прибегает к духовным практикам, в которых находит своё место иными способами.
Главной причиной неожиданно возросшей популярности Кундалини Рейки является ее простота. Для того чтобы пробудить Кундалини с помощью йоги требуются долгие месяцы, если не годы практики, чтобы прийти к гармонии с собой в кабинете психолога – минимум полгода терапии – Кундалини Рейки же позволяет начать движение энергии Кундалини быстро.
Пробуждение энергии Кундалини позволяет ощутить всю ценность жизни, обрести это наслаждение от самого факта существования, которое мы так часто упускаем в потоке бесконечных дел и забот. Для поддержания этой энергии в пробужденном состоянии постепенного ее развития требуется лишь регулярное выполнение техник.
Самый эффективный метод поднятия Кундалини
Самым действенным способом естественного поднятия энергии Кундалини считается соблюдение Ямы Ниямы.
Яма Нияма (в йоге Патанджали) – это главные принципы гармоничного взаимодействия с миром.
Яма – 5 рекомендаций, чего не стоит делать, чтобы Ваша жизненная энергия не утекала бесполезно:
- не навреди (Ахимса): ни мыслью, ни словом, ни делом;
- не лги (сатья): нельзя говорить ложь и неконструктивную (вредящую) правду;
- не воруй (астея): не желать того, на что у тебя нет прав;
- не испытывай привязанность (аппариграха): умение быть непривязанным к тому, что имеешь;
- не потакай чувствам (брахмачарья): умение контролировать любое желание и не впадать в крайность.

Нияма – это рекомендации, соблюдение которых наполняет человека жизненной энергией:
- чистота (сауча): мыслей, желаний, чувств, энергий;
- удовлетворенность (сантоша): умение всегда быть довольным и счастливым;
- дисциплина (тапасья): соблюдение режима, систематические усилия, самоограничение, аскетизм;
- самонаблюдение (свадхьяя): самоанализ, постоянная осознанность своих мыслей, слов, дел;
- доверие и преданность Богу (Ишвара Пранидхана). Согласно Патанджали, соблюдение этой ниямы приводит к полной самореализации, без всяких техник.
Примеры
Божественное око (дивьячакшус), божественное ухо (дивьяшротра); знание чужих мыслей (парачиттаджняна).
Ясновидение, яснослышание, телепатия, осведомленность о будущем (или прошлом), совершенная интуиция, способность быстро перемещаться на большие расстояния, телепортация, становиться невидимым по своему желанию, обходиться без сна, задерживать дыхание и сердцебиение на долгое время (неделями), обходиться без еды и воды, являть себя одновременно в двух и более разных местах, лечить болезни, воскрешать, способность материализовывать предметы, направлять события в нужное русло и др.
Все примеры можно свести к восьми классическим сиддхи (ашта-сиддхи):
- анима — умение становиться маленьким, как атом;
- махима — умение становиться бесконечно большим;
- лагхима — сверхлегкость, левитация;
- прапти — способность к расширению, вездесущности;
- пракамья — осуществление желаний;
- вашитва — управление природными силами;
- ишитва — превосходство над природой;
- кама-авасайитва — полная удовлетворенность.
Стадии самадхи
Основываясь на различных практиках достижения самадхи до тех
пор, пока, наконец, не появится освобожденное состояние, или кайвалья, его
можно разделить в основном на два типа. Сначала йоги достигают
сампраджнята-самадхи, а затем, с более глубокой медитацией, достигают
асампраджнята-самадхи.
Махарши Патанджали говорит, что работа ума — читта вритти — является препятствием на йогическом пути к освобождению. Эти 5 вритти должны быть устранены, если человек хочет достичь Абсолютной Истины.
Как остановить эту беспокоящую работу ума и оставаться в состоянии самадхи в течение длительного времени? Процесс поэтапный, как и любое сложное математическое уравнение. Для этого Патанджали объяснил стадии самадхи.
Есть четыре стадии самадхи. Это то, что сопровождает витарка самадхи (рассуждение), вичара самадхи (размышление), сананда самадхи (экстаз) и асмита самадхи (осознание себя). Когда человек способен чувствовать все вышеперечисленное, говорят, что он находится в высшем состоянии сампраджнята самадхи.
Что это?

Это восхитительные мистические способности, сверхъестественный дар. Возможности, которые недосягаемы для большей части человечества. Часто, в статьях встречаются заметки о чудесах, которые делали практики, достигшие большой внутренней реализации. Они встречаются в источниках по йоге, в христианских традициях, а также, скорее всего, и в других школах, преподающих внутреннее совершенствование. Иногда до сих пор всплывают слухи о людях, совершающих такие действия, которые неподвластны большинству.
К примеру, буддистские ламы, предсказывающие день собственной гибели, после которой их тела не разлагаются, православные святые, мощи которых имеют благословляющую силу еще очень долго после их смерти. Еще существуют индийские йоги, которые могут останавливать свое сердце и контролировать температуру собственного тела. А также обычные йоги, которые показывают более простые способности. К ним часто ходят на лекции: они реже болеют в физическом и эмоциональном плане, чем другие люди, а это тоже много значит.
Великие и малые сиддхи йогов: что должен уметь настоящий чудотворец?
Йог, достигший единства с Космосом, становится Махасиддхой ― обладателем восьми ашта-сиддх:
- Анима ― уменьшение собственного тела до масштаба атома.
- Махима ― увеличение своего тела до размеров Вселенной.
- Лагхима ― левитация и хождение по воде.
- Гарима ― неограниченное увеличение собственного веса.
- Прапти ― всезнание и вездесущность. Йог способен понимать любой язык, читать чужие мысли и предсказывать будущее, мгновенно перемещаться на огромные расстояния, покидать тело и путешествовать в астральных мирах.
- Пракамья ― исполнение желаний. Сиддха может подолгу обходиться без еды и питья, дышать под водой, останавливать сердце по собственному желанию, исцелять болезни, привлекать богатство, превращать различные предметы в золото и находить клады, переселяться из одного тела в другое и вечно оставаться молодым.
- Ишитва ― способность повелевать людьми, животными, духами и стихиями.
- Вашитва ― овладение силами творения. Обретая дар воскрешать умерших и материализовать вещи из пустоты, Махасиддха становится равным богу.
Сиддхи Будды изучены лучше всего
Ксеноглоссия
Ксеноглоссия – это явление, благодаря которому некоторые люди могут понимать иностранные языки, ранее не изучая их. Есть люди, которые рождаются с таким даром, в то время как многие могут затрачивать массу сил и времени на изучение иностранных языков.
Удар молнией
Николай Александрович Липатов из Вологодской области в 1978 году получил удар молнией и чудом остался в живых, однако на этом чудеса не закончились. Неожиданно для себя и окружающих он стал свободно говорить на трех европейских языках.
После автокатастрофы
Геннадий Сергеевич Смирнов из Тульской области в 1987 году, будучи пенсионером, был прижат прицепом грузовика к забору, причем при зажатии он сильно ударился головой. Уже на следующий день он стал разговаривать на немецком языке, которого абсолютно не знал ранее.
Ясновидение
Ясновидение – это способность видеть неизвестное. Такие люди могут находиться в одном месте и знать, что происходит совсем в другом месте на очень большом расстоянии.
Ясновидящие видят и будущее, и прошлое, и настоящее. Как правило, их экстрасенсорные способности основываются на видении каких-либо эпизодов из жизни других людей.
Известные ясновидцы
Лев Толстой – русский писатель, мистик и ясновидец, у которого стремление к святости и правде стали примером для многих.
Ванга – знаменитая на весь мир болгарская ясновидящая.
Гурждиев – известный русский ясновидящий, мистик. Он работал на несколько спецслужб одновременно во время Второй Мировой Войны.
Дмитрий Иванович Менделеев знаменит своей химической таблицей, которой сейчас пользуется весь мир. Однако не менее интересна и история создания этой таблицы, которую он видел во сне.
Важно! Сегодня даже самые рьяные скептики не исключают существование дара ясновидения. Однако перед тем, как отправиться к ясновидящему, подумайте о том, что Вас могут с легкостью обмануть, ведь не для кого не секрет, что в современном мире различного рода гадания и предсказания – это доходный бизнес, причем большинство “колдунов”, “магов” и “гадалок” представляют собой обычных шарлатанов
«Кундалини» – динамическая медитация Ошо Раджниш
Медитация Ошо по активации Кундалини длится 1 час и состоит из 4 этапов по 15 минут каждый:
Погружение в тряску
- раскрепоститься и позволить телу трястись (не заставлять);
- чувствовать энергии, которые движутся от ног к телу;
- погрузиться в тряску так, чтобы самому стать этой тряской;
- можно выполнять с закрытыми глазами.

- танцевать любым способом;
- позволить телу двигаться так, как оно хочет.
Неподвижность
- лечь, продолжая оставаться с закрытыми глазами;
- оставаться неподвижным.
Согласно Ошо, эта практика не совсем медитация, а только приготовление к ней. Сама медитация начинается после всех движений, когда человек находится в неподвижности и ожидании в полном осознавании.
Итак, прежде, чем начать экспериментировать с энергией Кундалини, человек должен честно ответить на ряд вопросов: 1) Для чего он хочет это сделать? Для удовлетворения Эго или для просветления? 2) Для чего нужно просветление? Для Эго или совершенствования? 3) Для чего нужно самосовершенствование? Для самоутверждения или развития сверхспособностей? 4) Для чего нужны сверхспособности? и т.д.
То есть, нужно найти истинную причину желания пробуждения Кундалини и подумать: а оправдан ли риск?

Если уж человек так горит желанием самосовершенствования, то для этого есть много безопасных методик (медитации, йога и др.).
А пробуждение Кундалини должно происходить изнутри и не насильственно со стороны человека (когда неподготовленный человек прилагает усилия для ее пробуждения). Внешние усилия в виде дыхательных практик помогут чуть приподнять Кундалини, но не смогут удержать ее, а, тем более, запустить естественный подъем вверх.
Думается, что понимающий эти тонкости и риски, не будет подвергать себя и других опасностям, восхваляя практику искусственной активации энергии Кундалини. Зачем играть с Огнем Кундалини, который в десятки раз мощнее и сильнее человека, и может просто «сжечь» и разрушить его?
В завершение хотелось напомнить, что Великий Учитель Парамаханса Йогананда подсказал, как еще можно поднять энергию Кундалини естественным и безопасным способом. Он учил, что Кундалини поднимается вверх сама собой, когда у человека возникают добрые мысли, а от дурных мыслей она опускается.
Желаю Вам Любви и добрых мыслей!
Лада
Откуда берутся болезни?
Нетрадиционные методы диагностики здоровья человека. Несостоятельность современной науки. Манускрипты древности. Кому выгодно оспаривать полезные свойства молока? Почему мы болеем? Строение тела. Влияние характера на здоровье. Что мешает человеку быть здоровым? Как прочитать природу ума по глазам? Характер органов, их влияние на организм в целом. Возможности ума. Экстрасенсорика.Телепатия. Сердце. Причины болезней внутренних органов. Поджелудочная железа. Селезенка. Левая почка. Правая почка. Тонкий кишечник. Толстый кишечник. Легкие. Бронхи. Щитовидная железа. Уши. Причины слепоты. Вопросы и ответы.
Главное требование к человеку, желающему пробудить Кундалини
Самым главным требованием является чистота человека во всех смыслах: и физическая, энергетическая.
Это связано с тем, что энергетически грязные или не работающие каналы не смогут пропустить через себя мощную энергию Кундалини. На практике это проявится в виде проблем с телом и психикой.

Поэтому человек должен, в первую очередь, заняться своим очищением, как души, так и тела:
- освобождаться от внутреннего негатива;
- вести высоконравственный образ жизни;
- практиковать ежедневно йогу, медитации и другие очищающие практики;
- питаться правильно и выводить токсины из организма;
- вести здоровый образ жизни.
Энергетический вампиризм
Энергетический вампир – это человек, который при контакте с другими людьми использует их энергию (питается ею), при этом делает он это чаще всего бессознательно.
Такие люди пытаются окружить себя как можно большим количеством друзей, знакомых и коллег, чтобы забрать у них жизненную силу. Они в состоянии читать мысли других, чем могут пользоваться в корыстных целях.
Все это делает энергетического вампира способным властвовать над другими.
P. S. Сегодня каждого второго человека можно назвать энергетическим вампиром, поскольку современная жизнь наполнена негативными эмоциями и общением с людьми, которые не всегда нам нравятся. К тому же мы разучились получать удовольствие от обыденных вещей: улыбки ребенка, яркого солнца над головой.
Шивананда-йога
Эта методика хатха-йоги разработана йога-практиком Свами Шиванандой. Шивананда-йога — это классическая индийская йога, основанная на пяти принципах: правильные упражнения, правильное дыхание (пранаяма), правильное расслабление (шавасана), правильное питание, правильное понимание (изучение священных писаний и медитации). Практика включает в себя тренировку тела, изучение священных писаний, беЗкорыстный труд, служение миру, собранность ума и никакого аскетизма.
Занятия начинаются с комплекса Приветствия Солнцу Сурья Намаскар, после проводятся статические асаны, состоящие из 12 базовых асан, которые идут в определенном порядке и их вариациях: Ширшасана, Сарвангасана, Халасана, Матсиасана, Пашчимоттанасана, Бхуджангасана, Шалабхасана, Дханурасана, Ардха Матьсиендрасана, Бакасана, Падахастасана, Триконасана.
Основателем этой школы является известный йог Свами Сатьянанда Сарасвати, ученик Свами Шивананды, который является автором более 80 книг. В 1963 году Сатьянанда Сарасвати основал Бихарскую школу йоги в Мунгере, объединившей ашрам и современный научно-исследовательский центр. Интересно, что за образец был взят буддийский университет Наланда, который находился в этой местности в средние века.
В центре основанном Сарасвати одновременно находится и по сей день ашрам и современный научно-исследовательский центр, принимающий не только индийских, но и западных учеников. Практика хатха-йоги Бихарской школы йоги заключается в выполнении небольшого количества асан, имеющих терапевтический эффект, пранаям, мантр и очистительных техник — Шаткарм, с акцентом на пробуждение Кундалини и подготовку тела к Йога-нидре.
Малые Сиддхи
Йог получает также следующие малые Сиддхи:
1. Освобождение от голода и жажды. 2. Освобождение от воздействия жары и холода. 3. Свободу от Рага-Двеши. 4. Дура Даршана, ясновидение или Дурадришти. 5. Дура Шраван, яснослышание или Дура Шрути и Дура Правачана. 6. Мано Джая, контроль ума. 7. Кама Рупа: Йог может принять любую форму, какую пожелает. 8. Паракая Правеша: он может войти в другое тело, может оживить мёртвое тело и войти в него, перенося свою душу. 9. Иччха Мритью: смерть по собственной воле. 10. Дэванам Саха Крида и Даршана: игра с Дэвами после видения их. 11. Ятха Санкальпа: возможность получить всё, что желаешь. 12. Трикаля Джнана: знание прошлого, настоящего и будущего. 13. Адвандва: находиться вне пар противоположностей. 14. Вак Сиддхи: что бы йог ни предсказал, всё сбудется с помощью практики Сатьи и Пророчества. 15. Йог может превратить обычный металл в золото. 16. Кая Вьюха: принятие стольких тел, сколько йогу заблагорассудится, чтобы исчерпать все свои Кармы в одной жизни. 17. Дардури Сиддхи: прыгающая сила лягушки. 18. Паталя Сиддхи: Йог становится Властелином желаний, уничтожает горе и болезни. 19. Он обретает знание своей прошлой жизни. 20. Он получает знания о созвездиях и планетах. 21. Он получает силу постижения Сиддх. 22. Он овладевает элементами (Бхута Джая) и Праной (Прана Джая). 23. Камачари: он может перемещаться в любое место, куда пожелает. 24. Он становится всемогущим и всеведущим. 25. Ваю Сиддхи: Йог отрывается от земли и поднимается в воздух. 26. Он может указать место, где спрятаны сокровища.

Ашта-сиддхи

Существует 8 великих сиддх в буддизме:
- Кхадга – дар становиться неуязвимым с мечом, который наделен мощью посредством мантр.
- Анджана – устраняющий невежественность, бальзам для глаз.
- Паделепа – возможность быть очень быстрым.
- Антардхана – умение превращаться в невидимого.
- Расаяна – дар преобразовывать металлы в золото, владение лекарством, дарующим вечную жизнь.
- Кечара – умение парить в воздухе.
- Бхучара – мгновенное перемещение куда угодно.
- Патала – возможность бывать в нижних мирах, не причиняя себе вреда.
Классические сиддхи в индуизме:
- Махима: умение безмерно увеличивать размеры тела.
- Гарима: возможность становиться невероятно тяжелым.
- Лягхима: способность быть невесомым.
- Прапти: наделенный такой мощью, получает доступ к каким угодно местам и предметам.
- Пракамья: дает понятие о желаниях и намерениях других.
- Иштва: одаряет совершенным превосходством;
- Ваштва: способность, позволяющая контролировать живых существ и природные явления.
Бывают еще вспомогательные достижения, менее удивительные, но такие же необыкновенные для обычных людей. Человек может не ощущать голода, жажду и остальные физиологические потребности; слышать и видеть на большие дистанции; перемещаться в пространстве; принимать абсолютно любую форму; входить в другие тела, уйти из жизни по собственному желанию; отдавать указания, которым невозможно сопротивляться.
Легендарный курс по медитации без оплаты Рекомендуем! Самый популярный курс по медитации для начинающих на русском языке. Более 100 тыс человек уже научились медитировать. Попробуйте сами. Подробнее.
Ведический путь познания
Четыре группы законов бытия. Как можно понять знание о душе, о Боге? Десять путей познания. Три основных метода познания. 1. Эмпирический метод. Примеры недостатков эмпирического метода познания. 2. Метод логики — индукции. Несовершенство логического метода в постижении духовного знания. Как Дэвид Юм опроверг идею существования Бога? 3. Метод дедукции — принятия авторитета. Две группы чувств. Природа духовного мира. Показатели духовного прогресса. Вопросы — ответы. Как обычному человеку понять истинный ли духовный учитель? Почему нам посылаются испытания в жизни? Почему изучение телепатии, телекинеза, реинкарнации не является духовным познанием? Можно ли прийти к Богу без духовного учителя? Почему учение Сатьи Саи Бабы не приводит к Богу? Приводит ли духовная практика к мистическим способностям? Самая главная мистическая способность — способность всегда помнить о Боге.
Крийя-йога
Крийя-йога (крийя в переводе с санскрита означает «действие» или «движение») возникла в глубокой древности и постепенно развивалась посредством практики и опыта. В полной форме крийя-йоге содержится более семидесяти крий, из которых широко известны около двадцати. Метод стал известен благодаря Гуру Лахири Махасайя, он же получил её от Махаватара Бабаджи.

Свой большой вклад в развитие крийя-йоги внес Парамахамса Йогананда. Занятия по крийя-йоге включают подготовительные упражнения хатха-йоги, совершенство в мудрах и бандхах, стимулирующие нервные узлы и эндокринные железы, развитие осознанного дыхания, умение находить психические пути (каналы) и чакры, практики медитации на дыхании, свет, звук. Для практики крийя-йоги не существует ограничений.
Основатель – Дхирендра Брахмачари (1925-1994). Вьяяма переводится как упражнение, вращение, разминание; сукшма – тонкий, то есть упражнение тонкого воздействия или воздействующее на один или несколько близких участков тела.
Вьяямы могут практиковаться как начинающими с целью постепенного развития культуры движения, качественной подготовки к практике асан и виньяс, проработки суставов и связок, снятия блоков и зажимов, так и продолжающими и опытными практиками йоги с целью улучшения координации, развития равновесия, проработки моментов, не задействуемых в статике, увеличения жизненной емкости легких и т.д.
Йога
Что такое йога? Цель йоги. Виды йоги. Для чего нужны физические упражнения в йоге? Первоэлементы в йоге. Сверхспособности йогов, сиддхи. Природа экстаза йога. Высшая ступень йоги — бхакти-йога. Как достичь умиротворения? Что значит принцип йоги «отречься от всего, что тебя окружает»? Каким образом мы себя связываем понятиями материального мира? Что значит стать свободным? Иллюзорность окружающего мира. Чувства, ум, разум и я. Для чего нужна еда телу? Внутренняя мольба преданных. Махамантра и мантра «Ом». Что значит Кришна и Шива? Понятие Красоты и Счастья. Самоубийство и освобождение. Почему Саи Баба не йог? Доктрина буддизма. В чем заблуждается буддисты? Природа божественного откровения. Как нужно относиться к Священным писаниям? Какие Писания являются Священными? Методы поиска Счастья.
Йогатерапия
Это система восстановления здоровья и профилактики заболеваний человека. В качестве инструментов могут выступать как асаны и пранаямы, так и различные варианты медитаций, специального режима питания, методик очищения организма — шаткарм.
Йогатерапия как раздел науки получила активное развитие в ХХ веке в Индии, а затем и во всем мире. Свами Шивананда, врач по образованию, популяризировал йогу и йогатерапию. Йогатерапия показана при любых проблемах с телом, начиная с плоскостопия и заканчивая межпозвоночными грыжами. Асаны воздействуют гораздо глубже лечебной гимнастики, так как выполняются на психофизиологическом уровне, в то время как физические упражнения имеют чисто внешний характер.
Прахлад Джани

В Индии довольно популярно учение о «солнцеедении», или способности жить без пищи, особенно среди поклонников джайнизма и вайшнавизма. Например, святой йог Девраха Баба, который умер в 1990 году, прожил, по разным источникам, от 150 до 2200 лет без твёрдой пищи.
Более недавний пример – Прахлад Джани. Отшельник-гуджаратец утверждал, что он не принимал никакой пищи и воды в течение более 70 лет. В отличие от большинства святых людей, делавших подобные заявления, Джани дважды соглашался на клиническое обследование, в течение 10 дней в 2003 году и 15 дней в 2010 году. Оба обследования проходили под 24-часовым наблюдением в больнице Стерлинг в Ахмадабаде и, по мнению исследователей, в обоих случаях субъект не ел пищу, не пил воду и не посещал туалет
Исследования 2010 года были оплачены Индийскими вооружёнными силами, и их результаты привлекли значительное внимание учёных со всего мира
Практики, дающие сиддхи
Классическая йога не рассматривает развитие сверхспособностей как самоцель. Настоящий сиддха пользуется своим даром крайне редко и не афиширует его, чтобы не поддаться соблазну ложного удовлетворения. Согласитесь, трудно отрешиться от мира во имя просветления, хотя бы раз ощутив себя властителем Вселенной.
Сиддхи не должны быть целью саморазвития
Духовные учителя решительно не одобряют попыток повторить чудеса индийских сиддхов при помощи колдовства, так как резкое пробуждение Кундалини у неподготовленного человека опасно для жизни и здоровья. К тому же магия действует ограниченный срок и не дает полной власти над материей. Истинные сиддхи проявляются спонтанно как побочный эффект самосовершенствования. Так что всему свое время, а если уж вам так необходима сила йогов, достаточно соблюдать принципы Великого обета. Самоограничение открывает к путь к некоторым малым сиддхам:
- практика ненасилия (ахимса) дает защиту от недоброжелателей
- верность истине (сатья) учит распознавать обман
- отказ от воровства (астейя) наделяет талантом притягивать деньги
- бескорыстие (апариграха) возвращает память о прошлых жизнях
- целомудрие (брахмачарья) дарит силу, красоту и долголетие
Любите животных, и ишитва вам не понадобится
Нет ничего плохого и в том, чтобы практиковать йогу как фитнес ― и получать удовольствие от свободных движений и глубокого расслабления прямо здесь и сейчас. Кстати, умение проживать каждое мгновение целиком высоко ценится в буддизме. Если с сиддхами не сложится, можете считать себя мастером дзен!
Источник





































